逆水寒老兵服天江势力PVP攻略 天江势力PVP怎么玩

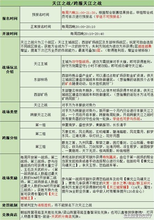
在《逆水寒》老兵服中,天江势力怎么划分?天江势力PVP怎么玩?看下《逆水寒》老兵服天江势力PVP攻略吧。

逆水寒老兵服天江势力PVP攻略 天江势力PVP怎么玩

游民星空 - 查攻略必备

下载游民App,免费领取游戏大作

在《逆水寒》老兵服中,天江势力怎么划分?天江势力PVP怎么玩?看下《逆水寒》老兵服天江势力PVP攻略吧。

两张表格带你快速了解现在的天江势力活动与奖励噢��~ 天江势力活动主要分为势力任务和天江之战/跨服天江之战,完成均可获得天武积分,用于天武积分商店兑换,而且现在的势力任务基本都可以一键完成,��混积分超级方便快捷呢!

游民星空

游民星空

游民星空

相关资讯请关注:逆水寒专区

作者:璃梦乀     责任编辑:sniperrap

相关推荐

APP精彩推荐打开游民APP查看更多

在线玩推荐更多