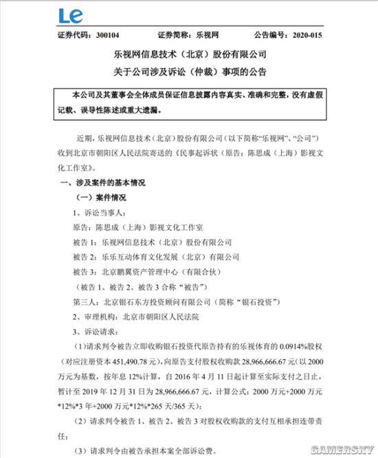
近日,据媒体报道,陈思成(原告:陈思成上海影视文化工作室)起诉乐视网。
根据乐视网发布的公告,乐视网已经收到了北京市朝阳区人民法院寄送的《民事起诉状(原告:陈思成(上海)影视文化工作室)》。
据悉,此次被告方一共有3位:乐视网信息技术(北京)股份有限公司、乐乐互动体育文化发展(北京)有限公司、北京鹏冀资产管理中心(有限合伙)。
陈思成工作室要求被告方立即收购银石投资代原告持有的乐视体育的0.0914%股权(对应注册资本451,490.78元),向原告支付股权收购款28966666.67元。
此外,陈思成工作室要求三位被告对股权收购款的支付互相承担连带责任,同时请求法院判令由被告方承担本案全部诉讼费用。

