《博德之门3》吟游诗人职业等级表
bilibili
OHELLNO
2025-04-15 12:13
0
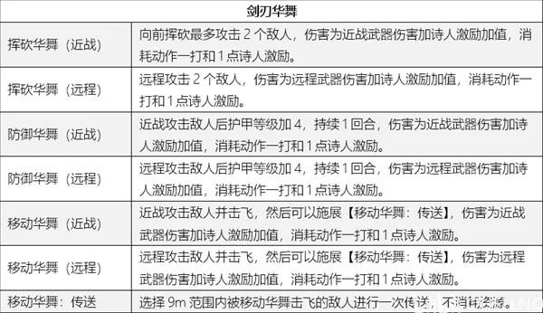
《博德之门3》每个职业都有自己的技能表,其中吟游诗人各个等级可以学习到什么呢,下面请看“OHELLNO”带来的《博德之门3》吟游诗人职业等级表,希望能够帮助大家。
从辅助到输出的万金油职业。
相关内容请关注:博德之门3专区




