《八方旅人2》图文攻略 全支线、全收集图文流程攻略

《八方旅人2》的故事发生在一个东西大陆隔海相望的地域,那里被称为“索里苏提亚”。八个旅行者为了不同的目标、不同的理想开始了自己的旅途……下面为大家带来《八方旅人2》图文攻略,包括主线剧情、敌人弱点、支线任务、全地图收集等完全地毯式探索,希望对各位玩家有所帮助。

《八方旅人2》图文攻略 全支线、全收集图文流程攻略

游民星空 - 查攻略必备

下载游民App,免费领取游戏大作

《八方旅人2》图文攻略 全支线、全收集图文流程攻略

游民星空[原创] Shy夏夏 2023-02-24 10:48
0

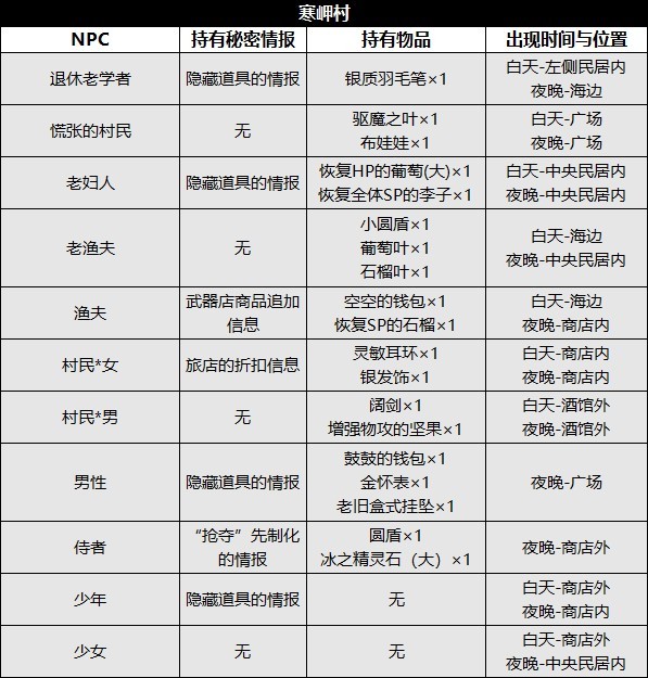
寒岬村
NPC持有情报及物品

游民星空

NPC弱点

游民星空

NPC支援信息

游民星空

杂货店售卖

游民星空

隐藏道具

【增强属攻的坚果×1】

位置:海边的船上

情报:退休老学者

游民星空

【闪光之花×1】

位置:中央广场区域左前方的树下

情报:少年

游民星空

【恢复BP的石榴×1】

位置:最右侧的箱子边

情报:老妇人

游民星空

【征战长柄刀×1】

位置:商店前的木桶

情报:夜晚-男性

游民星空

宝箱

海边宝箱打开获得【恢复BP的石榴×1】。

游民星空

旅店左边的民居内打开宝箱获得【2000叶币】。

游民星空

相关内容请关注:八方旅人2专区

责任编辑:Shy夏夏

本文对您是否有帮助

攻略专题 进入

攻略合集
奖杯成就

相关推荐

APP精彩推荐打开游民APP查看更多

在线玩推荐更多