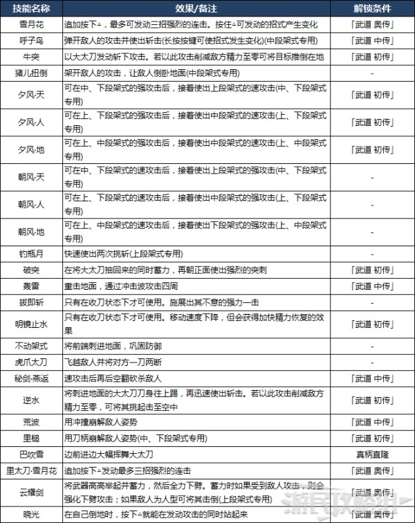
《仁王2》本篇及DLC全武器技能效果及解锁方法
游民星空[编译]
瑞破受气包
2021-02-23 12:11
0
攻略专题 进入
攻略合集
888268
流程攻略(上)
流程攻略(下)
妖怪出没区域























































































