《太吾绘卷》人物创建、赋性特质、功法技艺与研读修习等系统全方位详解攻略
七、门派
游戏中目前共有十五大门派。
五正、五邪、五中立;功法五行各有三。
出家人(以有无法号为准)、璇女不能成婚
请注意:逆练内功皆有运行xx功法内息紊乱的特效,偷懒没入特效表(表为官方群群友.制作)
修习门派武功需要获得掌门同意后,获得足够的门派支持度,才可向门派npc请教高阶门派武功(每升一品要10%支持度)
(按正邪五行排列)
1.少林派
1.1概况
少林派乃正派武林中的泰山北斗。菩提达摩祖师以禅入武,在少林寺创出“七十二绝技”,无不冠绝天下。
少林派为正派;立场以仁善为主,多仁善之士;不会向名誉过低之人传授武学;不会向正常女性传授武学(女生男相可混入少林;太吾也可向少林方丈推荐女弟子,不清楚是否为bug)
1.2特殊互动
念经忏悔:可用时间不低于10;好感达到或超过融洽;少林派地区恩义不低于20%
消耗20恩义10时间,减少恶名
1.3功法概况
少林功法特效以防御为主,可以说是蒸不烂、煮不熟、捶不匾、炒不爆、响珰珰一粒铜豌豆。以内力、绝技、长兵见长,拳法也有所建树,如果还是童子身那就更强了。少林功法对佛学和定力都有一定的要求,攻击功法还要求膂力和体质/灵敏。
功法概况部分还是等攻击和轻功特效都实装了再写可能比较好。
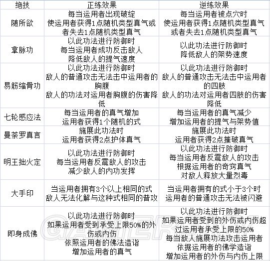
1.4功法正逆练效果
2.狮相门
2.1概况
狮相门武学横行霸道,虽不重视内功修为,但横练硬气功独步天下,可开金断石、刀枪不入,堪称外家功法极致。
狮相门为中立门派;立场以叛逆为主,多叛逆之士。
2.2特殊互动
可用时间不低于10;掌门好感达到或超过融洽;狮相门地区恩义不低于30%
消耗30恩义10时间,获得威望。
2.3功法概况
2.4功法正逆练特效
3.无量金刚宗
3.1概况
无量金刚宗乃传自古象雄王国的一支密教分支。金刚宗弟子众多,护法神功威力无比,但行事凶狠淫恶,与传统密宗大不相同,乃是正派武林人士之大敌。
金刚宗为邪派;立场以唯我为主,多唯我之士;不会向名誉过高之人传授武学;
3.2特殊互动
搜集贡品:可用时间不低于10;掌门好感达到或超过融洽;金刚宗地区恩义不低于20%
消耗20恩义10时间,获得银钱.
3.3功法概况
3.4功法正逆练特效
相关内容请关注:太吾绘卷:天幕心帷专区





